Product Summary
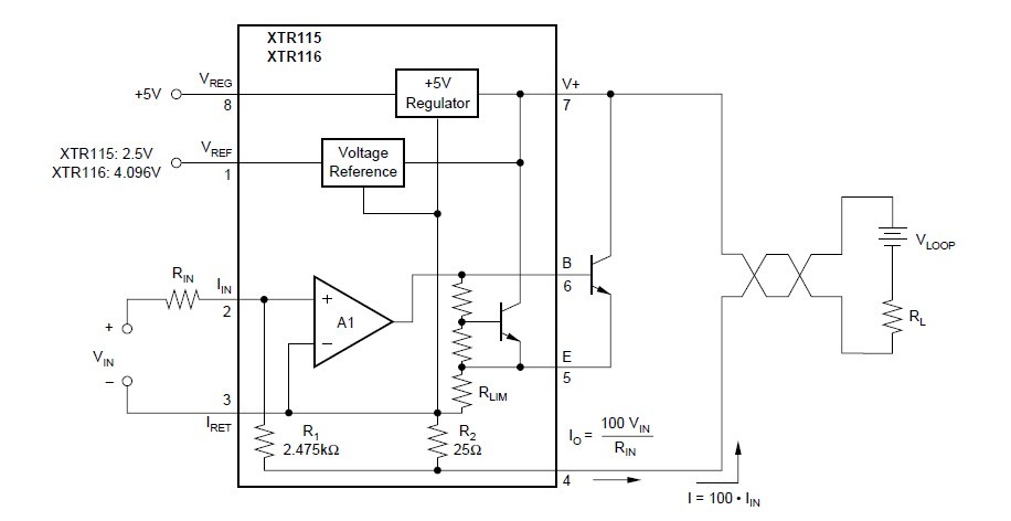
The XTR116U is a precision current output converter designed to transmit analog 4-to-20mA signals over an industry standard current loop. It provides accurate current scaling and output current limit functions. The applications of the XTR116U include: (1)2-wire, 4-20mA current loop transmitter; (2)Smart transmitter; (3)Industrial process control; (4)Test systems; (5)Compatible with hart modem; (6)Current amplifier; (7)Voltage-to-current amplifier.
Parametrics
XTR116U absolute maxing ratings: (1)Power Supply, V+ (referenced to IO pin): 40V; (2)Input Voltage (referenced to IRET pin): 0V to V+; (3)Output Current Limit: Continuous; (4)VREG, Short-Circuit: Continuous; (5)VREF, Short-Circuit: Continuous; (6)Operating Temperature: –55℃ to +125℃; (7)Storage Temperature Range: –55℃ to +125℃; (8)Lead Temperature (soldering, 10s): +300℃; (9)Junction Temperature: +165℃.
Features
XTR116U features: (1)Low quiescent current: 200μA; (2)5V regulator for external circuits; (3)VREF for sensor excitation: 4.096V; (4)Low span error: 0.05%; (5)Low nonlinearity error: 0.003%; (6)Wide loop supply range: 7.5V to 36V; (7)SO-8 package.
Diagrams

| Image | Part No | Mfg | Description | ![]() |
Pricing (USD) |
Quantity | ||||||||||||
|---|---|---|---|---|---|---|---|---|---|---|---|---|---|---|---|---|---|---|
![]() |
![]() XTR116U |
![]() Texas Instruments |
![]() Current Sense Amplifiers 4-20mA Current Loop Transmitters |
![]() Data Sheet |
![]()
|
|
||||||||||||
![]() |
![]() XTR116U/2K5 |
![]() Texas Instruments |
![]() Current Sense Amplifiers 4-20mA Current Loop Transmitters |
![]() Data Sheet |
![]()
|
|
||||||||||||
![]() |
![]() XTR116UA |
![]() Texas Instruments |
![]() Current Sense Amplifiers 4-20mA Current Loop Transmitters |
![]() Data Sheet |
![]()
|
|
||||||||||||
![]() |
![]() XTR116UA/2K5 |
![]() Texas Instruments |
![]() Current Sense Amplifiers 4-20mA Current Loop Transmitters |
![]() Data Sheet |
![]()
|
|
||||||||||||
![]() |
![]() XTR116UA/2K5E4 |
![]() Texas Instruments |
![]() Current Sense Amplifiers 4-20mA Current Loop Transmitters |
![]() Data Sheet |
![]()
|
|
||||||||||||
![]() |
![]() XTR116U/2K5G4 |
![]() Texas Instruments |
![]() Current Sense Amplifiers 4-20mA Current Loop Transmitters |
![]() Data Sheet |
![]()
|
|
||||||||||||
![]() |
![]() XTR116UG4 |
![]() Texas Instruments |
![]() Current Sense Amplifiers 4-20mA Current Loop Transmitters |
![]() Data Sheet |
![]()
|
|
||||||||||||
![]() |
![]() XTR116UAE4 |
![]() Texas Instruments |
![]() Current Sense Amplifiers 4-20mA Current Loop Transmitters |
![]() Data Sheet |
![]()
|
|
||||||||||||
(China (Mainland))









